Outils pour utilisateurs

Outils du site


apnee-niveaux

Les niveaux d'apnéiste (au sens FFESSM)

Présentation générale

Cursus Apnée FFESSM-CMAS 2019

Deux milieux :

  1. Piscine (P)
  2. Eau Libre (EL)

3 niveaux :

  1. Apnéiste
  2. Apnéiste Confirmé
  3. Apnéiste Expert

5 combinaisons :

  1. Apnéiste P (AP) — Indoor Freediver 1* CMAS.
  2. Apnéiste EL (AEL) — Outdoor Freediver 1* CMAS
  3. Apnéiste Confirmé EL (ACEL) — Outdoor Freediver 2\*\* CMAS
  4. Apnéiste Confirmé P (ACP) — Indoor Freediver 2\*\* CMAS
  5. Apnéiste Expert EL (AEEL) — Outdoor Freediver 3*** CMAS

AEL(1'30+25m+10m)AP(2'+50m)RIFA-AACP(3'+75m)ACEL(2'30+50m+20m)AEEL(3'+75m+30m)GRS(2'+50m+10m)IE1IE2MEF1MEF2: pratiquant: encadrement
Source : https://apnee.ffessm.fr/les-niveaux-d-apnee

Contenu

6 compétences définies dans le MFA :

  1. Compétence 1 : utiliser son matériel
  2. Compétence 2a : capacités techniques en surface et maîtrise de la ventilation
  3. Compétence 2b : capacités techniques en immersion
  4. Compétence 3 : maîtrise de l’apnée et capacités physiques
  5. Compétence 4 : réactions aux situations usuelles et autonomie
  6. Compétence 5 : connaissances théoriques

Prérogatives pratiquants

Niveau Autonomie complète Auton. relative (+ min. encadr.)
Pass'Découverte N/A 6m (GRS)
AEL N/A 6m (IE1)
ACEL 15m 20m (MEF1)
AEEL 40m

« En situation d’autonomie entre différents niveaux, ce sont les prérogatives du pratiquant du niveau inférieur qui déterminent les limites de l'espace d’évolution et d'autonomie. »

Sources :

  • AEL : MFA « Apnéiste en Eau Libre V7 06/2019 »
  • ACEL : MFA « Apnéiste Eau Libre Confirmé V7 06/2019 »
  • AEEL : MFA « Apnéiste Expert en Eau Libre V7 06/2019 »

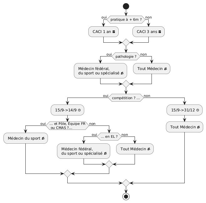
La question du CACI

CACI = Certificat d'Absence de Contre-Indications

pratique à + 6m ?ouinonCACI 1 anCACI 3 anspathologie ?ouinonMédecin fédéral,du sport ou spécialiséTout Médecincompétition ? …ouinon15/9->14/9… et Pôle, Équipe FRou CMAS ?…ouinonMédecin du sport… en EL ?ouinonMédecin fédéral,du sport ou spécialiséTout Médecin15/9->31/12Tout Médecin

apnee-niveaux.txt · Dernière modification: 2022-06-27 23:21 de pierre